HyperWatch

Stratospheric tracking for hypersonic missile defense

Scroll to explore

HyperWatch began as a class project, evolved into a venture-backed company, and became my full-time job for five months. I was the sole engineer.

Explainer: What is HyperWatch and why it matters

The Opportunity

The Problem

China's hypersonic glide vehicles fly above Mach 5 and maneuver unpredictably at low altitudes, evading traditional radar and satellite tracking. Ground-based radars are blocked by Earth's curvature. Space-based systems suffer from latency, poor resolution, and coverage gaps.

The Solution

HyperWatch deploys infrared sensing payloads on long-endurance stratospheric balloons at 20-30 km altitude — above weather and horizon limits, at 1/50th the altitude and 1% the cost of space-based sensors.

Pitch Deck

The Journey

March - June 2025

Customer Discovery

HyperWatch started in Stanford's Hacking for Defense, a course focused on intense customer discovery in the defense space. Over 10 weeks, our team of five conducted 107 interviews across the Space Force, MDA, defense primes, and startups. We identified a gap no one was exploiting: the stratosphere.

Watch H4D Final Presentation
June - September 2025

Incubation & Fundraising

Accepted to Defense Innovation Unit's DISF-C incubator, winning $80k while simultaneously working full-time at Vast Space. After the program, I refined the pitch, built early demos, and raised $250k in venture funding. My cofounder departed at the end of summer, and I continued as sole engineer.

September 2025 - January 2026

Building

Six flight tests. Two stratospheric launches. One working system.

Development Timeline

Flight Test 1

Flight Test 1

Raspberry Pi camera payload on tethered balloon. First attempt at computer vision tracking — proved stability was the core challenge.

Watch Video
Flight Test 2

Flight Test 2

Low-cost thermal sensor with camera. Ground-based computer vision validated, but platform stability remained an issue.

Watch Video
Flight Test 4

Flight Test 4

Upgraded infrared sensor with model rockets. Data collection campaign that validated the tracking algorithm.

Watch Video
Prototype V5

Prototype V5

FLIR Hadron thermal camera with gimbal in clear enclosure. Rapid build for Aerostar partnership meeting and Founders Inc demo day.

Watch Video
Final System

Final System

Complete integrated system: FLIR Hadron, gimbal, custom PCB, full ROS 2 autonomy stack. Achieved 165-meter thermal track on target drone.

Watch Video

The Final System

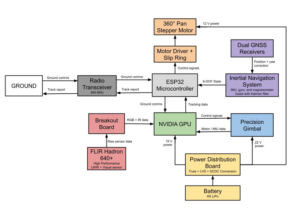
Hardware Block Diagram
Hardware Architecture
Final Payload
Integrated Payload
Software State Machine
Software State Machine
Compute ROS 2 stack on Jetson Nano, ESP32 motor control
Sensors FLIR Hadron EO/IR thermal camera, Gremsy gimbal
Power Custom PCB with low-voltage disconnect, dual DC-DC converters
Navigation Dual-GNSS, IMU, radio telemetry
Scanning Stepper motor, slip ring assembly
Structure Aluminum sheet metal and carbon fiber primary structure, 3D printed secondary structure

IRST Tracking Demo

165-meter thermal track on target drone

By The Numbers

107 Customer Interviews
$330k Total Raised
6 Flight Tests
165m Tracking Range

Outcome

I pursued partnerships with Airbus and Aerostar to bid on an MDA contract for high-altitude infrared tracking. That opportunity didn't materialize due to factors outside our control.

After evaluating the path forward — classification barriers, defense procurement timelines, and competitive dynamics — I made the decision to wind down the company and return capital to investors.

What I Walked Away With

  • End-to-end experience building a defense hardware startup from concept to field-validated prototype
  • Deep understanding of DoD customer discovery and defense procurement
  • Technical expertise in autonomous tracking systems, embedded software, and flight hardware
  • A system that actually worked

Where It Was Built